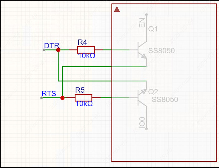
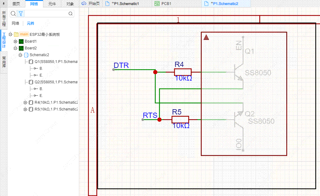
屏蔽区域
嘉立创EDA提供屏蔽区域功能,该功能确保屏蔽区域内的图元不会参与网表生成、BOM 输出以及 PCB 转换。
功能入口:
入口1:顶部菜单栏 - 放置 - 屏蔽区域

入口2:顶部工具栏

使用方法
点击“屏蔽区域”选项,左键单击绘图区设置端点,移动鼠标预览矩形区域,再次左键单击结束绘制并选中矩形区域。
确认起始点后,按住Shift键可绘制正方形。待确认起始点时,按Esc或右键单击退出绘制模式,恢复选择模式。

原理图中被屏蔽区域完全覆盖的图元将不会参与网表生成、BOM输出及PCB转换。

屏蔽区域支持展开和收起。区域收起后,屏蔽功能即被取消。

屏蔽后的图元在左侧文档树的网络和元件列表中也会同步变化。

支持屏蔽器件的部分引脚。

支持屏蔽复用模块。

封装管理器、器件管理器、器件标准化、IPC2552、元件列表不受屏蔽区域影响。